TPSM63608降壓模塊(集成電感器)TI 德州儀器
發布時間:2023-07-21 17:04:03 瀏覽:1338
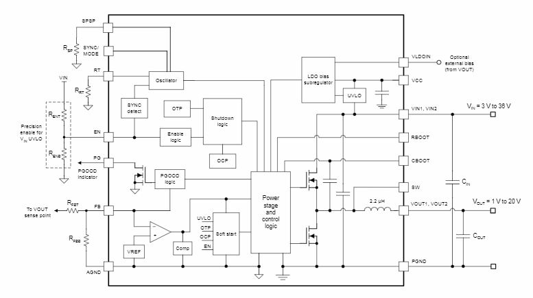
TI德州儀器TPSM63608來源于同步降壓模塊系列,是款高寬比集成化36V、6ADC/DC解決方案,集成化數個功率MOSFET、一個屏蔽式電感器和數個無源元件,同時通過加強型HotRod?QFN封裝。TPSM63608的VIN和VOUT管腳設在封裝的邊緣處,可改善輸入輸出電容器設置。TPSM63608下側具備4個較大的散熱焊層,能夠在生產過程中實現簡易布局和輕松解決。
TPSM63608具備1V到20V的輸出電壓,致力于迅速、輕松搞定超小型PCB的低EMI設計。整體解決方案只需4個外部器件,而且節省了設計過程中的磁性和補償器件選擇過程。
雖然針對空間限制型應用使用了簡單的超小型設計,TPSM63608模塊還提供諸多性能去實現穩固的性能:TPSM63608具備遲緩性能的高精密使能端能夠實現輸入電壓UVLO調節、電阻可編程開關節點壓擺率和展頻選項來提升EMI。與集成化VCC、自舉和輸入電容器同時使用,能提高安全性和相對密度。TPSM63608可設置通過在滿負載電流范圍(FPWM)內維持穩定開關頻率,也能配備為可變性頻率(PFM)從而提高輕負載效率。包括PGOOD檢測器,能夠實現時序控制、設備故障分析和輸出電壓監控功能。

特征
?提供可靠性設計
–能提供適用于功能性防護系統設計的文檔
?多用途36VIN、6AOUT同步降壓模塊
–集成化MOSFET、電感器和控制器
–可調式輸出電壓范圍包括1V至20V
–6.5mm×7.5mm×4mm超模壓塑料封裝
–具備–40°C至125°C的結溫范圍
–能夠在200kHz至2.2MHz范圍內調節頻率
–負輸出電壓應用領域功能性
?在整體負載范圍以內具備極高效率
–95%+最高值效率
–具備適用于提高效率的外部偏置選擇
–外露焊層能夠實現低熱阻抗。EVMθJA=
18.2°C/W。
–關斷時的靜態電流為0.6μA(典型值)
–4A負載下的典型壓降為0.5V
?極低的傳導和輻射EMI數據信號
–具備雙輸入模式與集成化電容器的低噪聲封裝可降
低開關振鈴
–電阻器可調式開關節點壓擺率
–滿足CISPR11和32B類發射需求
?適用于可擴展性電源
–與TPSM63610(36V、8A)管腳兼容
?固有保護特性,能夠實現穩健性設計
–高精密使能輸入和漏極導通PGOOD檢測器(適用于時序、控制和VINUVLO)
–過電流和熱關斷保護
?使用TPSM63608并通過WEBENCH?PowerDesigner創建產品定制方案
應用領域
?測試和測量及其航空航天和國防
?工業自動化與控制
?降壓和反相降壓/升壓電源
TI 德州儀器為美國知名集成電路設計與制造商,TI 德州儀器產品廣泛應用于商用、軍工以及航空航天領域。
幾十年來,德州儀器一直熱衷于通過半導體技術降低電子產品的成本,讓世界變得更美好。TI 是第一個完成從真空管到晶體管再到集成電路(IC)的轉變,在過去的幾十年里,TI 促進了IC技術的發展,提高了大規模、可靠地生產IC的能力。每一代創新都是在上一代創新的基礎上,使技術更小、更高效、更可靠、更實惠——從而實現半導體在電子產品領域的廣泛應用。
深圳市立維創展科技有限公司,專注于TI 德州儀器品牌高端可出口產品系列新品產品,并備有現貨庫存,可當天發貨。
推薦資訊
英飛凌650 V CoolMOS CFD7 MOSFET IPW65R029CFD7擴展了 CFD7 系列的電壓等級產品,是 650 V CoolMOS?? CFD2 的后繼產品。作為英飛凌快速體二極管產品組合的一部分,這一新產品系列融合了快速開關技術的所有優勢以及卓越的硬換向魯棒性。
PL1374變壓器iNRCORE是一款高可靠性表面貼裝變壓器,尺寸緊湊為7.62 × 7 × 6.35毫米,適用于空間受限的電子設備。它采用6-Pin封裝和SMT安裝方式,具有1CT:1CT的匝數比,最大直流電阻為800 mΩ,工作溫度范圍為-55°C至+125°C。表面處理為錫/鉛(Sn63/Pb37),濕度敏感等級為3級,不符合RoHS標準,但具有軍用航空級(Mil-Aero)等級。隔離電壓為1500 VRMS,采用環氧樹脂封裝,適用于極端環境下的穩定性和可靠性要求高的應用。
在線留言